Note
Go to the end to download the full example code.
Burner-stabilized flame#
A burner-stabilized lean premixed hydrogen-oxygen flame at low pressure.
Requires: cantera >= 3.0, matplotlib >= 2.0
from pathlib import Path
import matplotlib.pyplot as plt
import cantera as ct
p = 0.05 * ct.one_atm
tburner = 373.0
mdot = 0.06
reactants = 'H2:1.5, O2:1, AR:7' # premixed gas composition
width = 0.5 # m
loglevel = 1 # amount of diagnostic output (0 to 5)
gas = ct.Solution('h2o2.yaml')
gas.TPX = tburner, p, reactants
f = ct.BurnerFlame(gas, width=width)
f.burner.mdot = mdot
f.set_refine_criteria(ratio=3.0, slope=0.05, curve=0.1)
f.show()
f.transport_model = 'mixture-averaged'
f.solve(loglevel, auto=True)
if "native" in ct.hdf_support():
output = Path() / "burner_flame.h5"
else:
output = Path() / "burner_flame.yaml"
output.unlink(missing_ok=True)
f.save(output, name="mix", description="solution with mixture-averaged transport")
f.transport_model = 'multicomponent'
f.solve(loglevel) # don't use 'auto' on subsequent solves
f.show()
f.save(output, name="multi", description="solution with multicomponent transport")
f.save('burner_flame.csv', basis="mole", overwrite=True)
>>>>>>>>>>>>>>>>>>>>>>>>>>>>>>>>> burner <<<<<<<<<<<<<<<<<<<<<<<<<<<<<<<<<
Mass Flux: 0.06 kg/m^2/s
Temperature: 373 K
Mass Fractions:
H2 0.00961
O2 0.1017
AR 0.8887
>>>>>>>>>>>>>>>>>>>>>>>>>>>>>>>>> flame <<<<<<<<<<<<<<<<<<<<<<<<<<<<<<<<<
Pressure: 5066 Pa
-------------------------------------------------------------------------------
z velocity spreadRate T Lambda eField
-------------------------------------------------------------------------------
0 1.109 0 373 0 0
0.05 3.286 0 1182 0 0
0.1 5.463 0 1991 0 0
0.15 5.463 0 1991 0 0
0.25 5.463 0 1991 0 0
0.35 5.463 0 1991 0 0
0.5 5.463 0 1991 0 0
-------------------------------------------------------------------------------
z Uo H2 H O O2
-------------------------------------------------------------------------------
0 0 0.00961 0 0 0.1017
0.05 0 0.004839 3.357e-06 0.0001047 0.06338
0.1 0 6.811e-05 6.714e-06 0.0002094 0.02508
0.15 0 6.811e-05 6.714e-06 0.0002094 0.02508
0.25 0 6.811e-05 6.714e-06 0.0002094 0.02508
0.35 0 6.811e-05 6.714e-06 0.0002094 0.02508
0.5 0 6.811e-05 6.714e-06 0.0002094 0.02508
-------------------------------------------------------------------------------
z OH H2O HO2 H2O2 AR
-------------------------------------------------------------------------------
0 0 0 0 0 0.8887
0.05 0.000771 0.04219 1.715e-07 5.43e-09 0.8887
0.1 0.001542 0.08439 3.43e-07 1.086e-08 0.8887
0.15 0.001542 0.08439 3.43e-07 1.086e-08 0.8887
0.25 0.001542 0.08439 3.43e-07 1.086e-08 0.8887
0.35 0.001542 0.08439 3.43e-07 1.086e-08 0.8887
0.5 0.001542 0.08439 3.43e-07 1.086e-08 0.8887
-------------------------------------------------------------------------------
z N2
-------------------------------------------------------------------------------
0 0
0.05 0
0.1 0
0.15 0
0.25 0
0.35 0
0.5 0
>>>>>>>>>>>>>>>>>>>>>>>>>>>>>>>>> outlet <<<<<<<<<<<<<<<<<<<<<<<<<<<<<<<<<
-------------------------------------------------------------------------------
z
-------------------------------------------------------------------------------
0
************ Solving on 7 point grid with energy equation enabled ************
Attempt Newton solution of steady-state problem.
Newton steady-state solve succeeded.
Problem solved on [7] point grid(s).
grid refinement disabled.
******************** Solving with grid refinement enabled ********************
Attempt Newton solution of steady-state problem.
Newton steady-state solve succeeded.
Problem solved on [7] point grid(s).
##############################################################################
Refining grid in flame.
New points inserted after grid points 0 1 2 3 4
to resolve AR H H2 H2O H2O2 HO2 O O2 OH T velocity
##############################################################################
Attempt Newton solution of steady-state problem.
Newton steady-state solve failed.
Attempt 10 timesteps.
Final timestep info: dt= 0.0002563 log(ss)= 5.015
Attempt Newton solution of steady-state problem.
Newton steady-state solve failed.
Attempt 10 timesteps.
Final timestep info: dt= 0.001642 log(ss)= 4.695
Attempt Newton solution of steady-state problem.
Newton steady-state solve failed.
Attempt 10 timesteps.
Final timestep info: dt= 0.009352 log(ss)= 3.754
Attempt Newton solution of steady-state problem.
Newton steady-state solve failed.
Attempt 10 timesteps.
Final timestep info: dt= 0.001873 log(ss)= 4.509
Attempt Newton solution of steady-state problem.
Newton steady-state solve succeeded.
Problem solved on [12] point grid(s).
##############################################################################
Refining grid in flame.
New points inserted after grid points 0 1 2 3 4 5 6 7 8 10
to resolve AR H H2 H2O H2O2 HO2 O O2 OH T point 10 velocity
##############################################################################
Attempt Newton solution of steady-state problem.
Newton steady-state solve failed.
Attempt 10 timesteps.
Final timestep info: dt= 0.0002563 log(ss)= 4.912
Attempt Newton solution of steady-state problem.
Newton steady-state solve failed.
Attempt 10 timesteps.
Final timestep info: dt= 0.006568 log(ss)= 3.24
Attempt Newton solution of steady-state problem.
Newton steady-state solve succeeded.
Problem solved on [22] point grid(s).
##############################################################################
Refining grid in flame.
New points inserted after grid points 0 1 2 3 4 5 6 12
to resolve AR H H2 H2O H2O2 HO2 O O2 OH T velocity
##############################################################################
Attempt Newton solution of steady-state problem.
Newton steady-state solve succeeded.
Problem solved on [30] point grid(s).
##############################################################################
Refining grid in flame.
New points inserted after grid points 0 1 2 3 4 5 6 7
to resolve AR H H2 H2O H2O2 HO2 O O2 OH T velocity
##############################################################################
Attempt Newton solution of steady-state problem.
Newton steady-state solve succeeded.
Problem solved on [38] point grid(s).
##############################################################################
Refining grid in flame.
New points inserted after grid points 0 1 2 3 4 5 6 7 8 9
to resolve AR H H2 H2O H2O2 HO2 O O2 OH T velocity
##############################################################################
Attempt Newton solution of steady-state problem.
Newton steady-state solve succeeded.
Problem solved on [48] point grid(s).
##############################################################################
Refining grid in flame.
New points inserted after grid points 0 1 2 3 4 5 6 7 8 9 10 11
to resolve AR H H2 H2O H2O2 HO2 O O2 OH T velocity
##############################################################################
Attempt Newton solution of steady-state problem.
Newton steady-state solve succeeded.
Problem solved on [60] point grid(s).
##############################################################################
Refining grid in flame.
New points inserted after grid points 0 1 2 3 4 5 6 7 8 9 10 11 12 13 14 15 16 17 18 19
to resolve AR H H2 H2O H2O2 HO2 O O2 OH
##############################################################################
Attempt Newton solution of steady-state problem.
Newton steady-state solve succeeded.
Problem solved on [80] point grid(s).
##############################################################################
Refining grid in flame.
New points inserted after grid points 0 1 2 3 4 5 6 7 8 9 10 11 12 23 24 25 26 27
to resolve AR H2O2 HO2 OH
##############################################################################
Attempt Newton solution of steady-state problem.
Newton steady-state solve succeeded.
Problem solved on [98] point grid(s).
##############################################################################
Refining grid in flame.
New points inserted after grid points 0 1 2 3 4 12 13 14 15 16 17 18 19 20
to resolve H2O2 HO2 OH
##############################################################################
Attempt Newton solution of steady-state problem.
Newton steady-state solve succeeded.
Problem solved on [112] point grid(s).
##############################################################################
Refining grid in flame.
New points inserted after grid points 0 1 2 3 4 35
to resolve H2O2 HO2
##############################################################################
Attempt Newton solution of steady-state problem.
Newton steady-state solve succeeded.
Problem solved on [118] point grid(s).
##############################################################################
Refining grid in flame.
New points inserted after grid points 0 1 2 3
to resolve HO2
##############################################################################
Attempt Newton solution of steady-state problem.
Newton steady-state solve succeeded.
Problem solved on [122] point grid(s).
##############################################################################
Refining grid in flame.
New points inserted after grid points 0 1 2 3
to resolve HO2
##############################################################################
Attempt Newton solution of steady-state problem.
Newton steady-state solve succeeded.
Problem solved on [126] point grid(s).
no new points needed in flame
Attempt Newton solution of steady-state problem.
Newton steady-state solve succeeded.
Problem solved on [126] point grid(s).
##############################################################################
Refining grid in flame.
New points inserted after grid points 23 50 54
to resolve H2O2
##############################################################################
Attempt Newton solution of steady-state problem.
Newton steady-state solve succeeded.
Problem solved on [129] point grid(s).
no new points needed in flame
>>>>>>>>>>>>>>>>>>>>>>>>>>>>>>>>> burner <<<<<<<<<<<<<<<<<<<<<<<<<<<<<<<<<
Mass Flux: 0.06 kg/m^2/s
Temperature: 373 K
Mass Fractions:
H2 0.00961
O2 0.1017
AR 0.8887
>>>>>>>>>>>>>>>>>>>>>>>>>>>>>>>>> flame <<<<<<<<<<<<<<<<<<<<<<<<<<<<<<<<<
Pressure: 5066 Pa
-------------------------------------------------------------------------------
z velocity spreadRate T Lambda eField
-------------------------------------------------------------------------------
0 1.103 0 373 0 0
1.221e-05 1.104 0 373.3 0 0
2.441e-05 1.105 0 373.6 0 0
3.662e-05 1.106 0 373.9 0 0
4.883e-05 1.106 0 374.2 0 0
6.104e-05 1.107 0 374.5 0 0
7.324e-05 1.108 0 374.8 0 0
8.545e-05 1.109 0 375.1 0 0
9.766e-05 1.11 0 375.4 0 0
0.0001221 1.112 0 376 0 0
0.0001465 1.113 0 376.7 0 0
0.0001709 1.115 0 377.3 0 0
0.0001953 1.117 0 377.9 0 0
0.0002441 1.121 0 379.2 0 0
0.000293 1.124 0 380.5 0 0
0.0003418 1.128 0 381.8 0 0
0.0003906 1.132 0 383.2 0 0
0.0004395 1.136 0 384.6 0 0
0.0004883 1.14 0 386 0 0
0.0005859 1.148 0 388.8 0 0
0.0006836 1.157 0 391.7 0 0
0.0007813 1.165 0 394.8 0 0
0.0008789 1.174 0 397.9 0 0
0.0009766 1.183 0 401.1 0 0
0.001074 1.193 0 404.4 0 0
0.001172 1.203 0 407.8 0 0
0.001367 1.223 0 414.8 0 0
0.001563 1.244 0 422.2 0 0
0.001758 1.266 0 430 0 0
0.001953 1.289 0 438 0 0
0.002148 1.313 0 446.4 0 0
0.002344 1.338 0 455.1 0 0
0.002441 1.35 0 459.5 0 0
0.002539 1.363 0 464 0 0
0.002637 1.376 0 468.6 0 0
0.002734 1.389 0 473.3 0 0
0.002832 1.403 0 478 0 0
0.00293 1.416 0 482.7 0 0
0.003027 1.43 0 487.5 0 0
0.003125 1.444 0 492.4 0 0
0.003223 1.458 0 497.4 0 0
0.00332 1.472 0 502.4 0 0
0.003418 1.486 0 507.4 0 0
0.003516 1.501 0 512.5 0 0
0.003613 1.515 0 517.6 0 0
0.003711 1.53 0 522.8 0 0
0.003809 1.545 0 528 0 0
0.003906 1.559 0 533.3 0 0
0.004004 1.574 0 538.6 0 0
0.004102 1.589 0 543.9 0 0
0.004199 1.605 0 549.3 0 0
0.004297 1.62 0 554.7 0 0
0.004395 1.635 0 560.1 0 0
0.004492 1.65 0 565.6 0 0
0.004688 1.681 0 576.6 0 0
0.004883 1.713 0 587.8 0 0
0.005078 1.744 0 599 0 0
0.005273 1.776 0 610.4 0 0
0.005469 1.808 0 621.8 0 0
0.005859 1.872 0 644.9 0 0
0.00625 1.937 0 668.2 0 0
0.006641 2.002 0 691.8 0 0
0.007031 2.068 0 715.6 0 0
0.007422 2.133 0 739.6 0 0
0.007812 2.2 0 763.6 0 0
0.008203 2.266 0 787.7 0 0
0.008594 2.332 0 811.8 0 0
0.008984 2.398 0 835.7 0 0
0.00918 2.43 0 847.6 0 0
0.009375 2.463 0 859.4 0 0
0.00957 2.495 0 871.2 0 0
0.009766 2.527 0 882.8 0 0
0.009961 2.559 0 894.4 0 0
0.01016 2.591 0 905.8 0 0
0.01035 2.622 0 917 0 0
0.01055 2.653 0 928.1 0 0
0.01074 2.683 0 939 0 0
0.01094 2.713 0 949.7 0 0
0.01133 2.77 0 970.6 0 0
0.01172 2.826 0 990.6 0 0
0.01211 2.879 0 1010 0 0
0.0125 2.93 0 1028 0 0
0.01289 2.978 0 1045 0 0
0.01328 3.023 0 1061 0 0
0.01367 3.066 0 1077 0 0
0.01406 3.106 0 1091 0 0
0.01445 3.144 0 1104 0 0
0.01484 3.179 0 1117 0 0
0.01523 3.212 0 1129 0 0
0.01562 3.244 0 1140 0 0
0.01641 3.301 0 1161 0 0
0.01719 3.352 0 1179 0 0
0.01797 3.398 0 1196 0 0
0.01875 3.44 0 1212 0 0
0.02031 3.513 0 1239 0 0
0.02188 3.578 0 1262 0 0
0.02344 3.636 0 1284 0 0
0.025 3.688 0 1303 0 0
0.02656 3.736 0 1321 0 0
0.02813 3.779 0 1337 0 0
0.02969 3.82 0 1352 0 0
0.03125 3.858 0 1367 0 0
0.03438 3.925 0 1392 0 0
0.0375 3.984 0 1414 0 0
0.04063 4.038 0 1435 0 0
0.04375 4.087 0 1453 0 0
0.04688 4.131 0 1470 0 0
0.05 4.172 0 1485 0 0
0.05625 4.242 0 1512 0 0
0.0625 4.304 0 1536 0 0
0.06875 4.359 0 1557 0 0
0.075 4.408 0 1576 0 0
0.08125 4.452 0 1593 0 0
0.0875 4.492 0 1609 0 0
0.1 4.56 0 1635 0 0
0.1125 4.618 0 1658 0 0
0.125 4.669 0 1678 0 0
0.1375 4.714 0 1696 0 0
0.15 4.754 0 1711 0 0
0.1625 4.79 0 1726 0 0
0.175 4.823 0 1738 0 0
0.2 4.877 0 1760 0 0
0.225 4.924 0 1778 0 0
0.25 4.964 0 1794 0 0
0.275 4.999 0 1808 0 0
0.3 5.03 0 1821 0 0
0.35 5.079 0 1840 0 0
0.425 5.135 0 1862 0 0
0.5 5.135 0 1862 0 0
-------------------------------------------------------------------------------
z Uo H2 H O O2
-------------------------------------------------------------------------------
0 0 0.009214 1.187e-05 3.467e-06 0.1013
1.221e-05 0 0.009212 1.191e-05 3.511e-06 0.1013
2.441e-05 0 0.00921 1.195e-05 3.555e-06 0.1013
3.662e-05 0 0.009207 1.199e-05 3.598e-06 0.1013
4.883e-05 0 0.009205 1.203e-05 3.642e-06 0.1013
6.104e-05 0 0.009203 1.208e-05 3.685e-06 0.1013
7.324e-05 0 0.009201 1.212e-05 3.728e-06 0.1013
8.545e-05 0 0.009198 1.217e-05 3.771e-06 0.1013
9.766e-05 0 0.009196 1.222e-05 3.813e-06 0.1013
0.0001221 0 0.009192 1.232e-05 3.898e-06 0.1012
0.0001465 0 0.009187 1.243e-05 3.981e-06 0.1012
0.0001709 0 0.009182 1.254e-05 4.064e-06 0.1012
0.0001953 0 0.009178 1.266e-05 4.145e-06 0.1012
0.0002441 0 0.009168 1.291e-05 4.305e-06 0.1012
0.000293 0 0.009159 1.318e-05 4.461e-06 0.1011
0.0003418 0 0.009149 1.348e-05 4.613e-06 0.1011
0.0003906 0 0.009139 1.38e-05 4.762e-06 0.1011
0.0004395 0 0.009129 1.414e-05 4.908e-06 0.101
0.0004883 0 0.009119 1.45e-05 5.051e-06 0.101
0.0005859 0 0.009098 1.529e-05 5.329e-06 0.1009
0.0006836 0 0.009077 1.617e-05 5.599e-06 0.1008
0.0007813 0 0.009054 1.714e-05 5.864e-06 0.1008
0.0008789 0 0.009032 1.82e-05 6.125e-06 0.1007
0.0009766 0 0.009008 1.936e-05 6.383e-06 0.1006
0.001074 0 0.008984 2.061e-05 6.642e-06 0.1005
0.001172 0 0.00896 2.196e-05 6.901e-06 0.1004
0.001367 0 0.008909 2.496e-05 7.423e-06 0.1002
0.001563 0 0.008855 2.839e-05 7.957e-06 0.1
0.001758 0 0.008799 3.225e-05 8.508e-06 0.09981
0.001953 0 0.00874 3.658e-05 9.08e-06 0.09958
0.002148 0 0.008678 4.138e-05 9.678e-06 0.09934
0.002344 0 0.008614 4.667e-05 1.031e-05 0.09909
0.002441 0 0.008581 4.951e-05 1.064e-05 0.09896
0.002539 0 0.008547 5.248e-05 1.098e-05 0.09882
0.002637 0 0.008513 5.559e-05 1.134e-05 0.09869
0.002734 0 0.008478 5.882e-05 1.172e-05 0.09855
0.002832 0 0.008442 6.22e-05 1.211e-05 0.09841
0.00293 0 0.008406 6.571e-05 1.252e-05 0.09827
0.003027 0 0.008369 6.936e-05 1.297e-05 0.09812
0.003125 0 0.008331 7.315e-05 1.343e-05 0.09797
0.003223 0 0.008293 7.708e-05 1.394e-05 0.09782
0.00332 0 0.008254 8.116e-05 1.448e-05 0.09767
0.003418 0 0.008214 8.538e-05 1.506e-05 0.09751
0.003516 0 0.008174 8.975e-05 1.57e-05 0.09735
0.003613 0 0.008132 9.427e-05 1.639e-05 0.09719
0.003711 0 0.008091 9.893e-05 1.715e-05 0.09703
0.003809 0 0.008048 0.0001037 1.798e-05 0.09686
0.003906 0 0.008005 0.0001087 1.89e-05 0.09669
0.004004 0 0.007961 0.0001138 1.991e-05 0.09652
0.004102 0 0.007917 0.0001191 2.103e-05 0.09635
0.004199 0 0.007871 0.0001245 2.228e-05 0.09617
0.004297 0 0.007825 0.0001301 2.366e-05 0.096
0.004395 0 0.007779 0.0001358 2.519e-05 0.09582
0.004492 0 0.007731 0.0001417 2.689e-05 0.09563
0.004688 0 0.007634 0.000154 3.086e-05 0.09525
0.004883 0 0.007534 0.0001668 3.573e-05 0.09487
0.005078 0 0.007431 0.0001804 4.167e-05 0.09446
0.005273 0 0.007325 0.0001945 4.888e-05 0.09404
0.005469 0 0.007216 0.0002093 5.759e-05 0.09361
0.005859 0 0.006988 0.0002409 8.021e-05 0.09267
0.00625 0 0.006748 0.000275 0.0001113 0.09165
0.006641 0 0.006495 0.0003117 0.0001526 0.09051
0.007031 0 0.00623 0.0003508 0.0002059 0.08923
0.007422 0 0.005953 0.0003922 0.0002728 0.0878
0.007812 0 0.005664 0.0004357 0.0003542 0.0862
0.008203 0 0.005366 0.0004809 0.0004509 0.08441
0.008594 0 0.005059 0.0005276 0.0005627 0.08242
0.008984 0 0.004747 0.000575 0.0006892 0.08025
0.00918 0 0.00459 0.0005989 0.0007575 0.0791
0.009375 0 0.004432 0.0006227 0.000829 0.0779
0.00957 0 0.004275 0.0006465 0.0009037 0.07666
0.009766 0 0.004119 0.00067 0.0009811 0.07539
0.009961 0 0.003963 0.0006933 0.001061 0.07408
0.01016 0 0.003809 0.0007162 0.001143 0.07275
0.01035 0 0.003657 0.0007387 0.001227 0.07139
0.01055 0 0.003507 0.0007607 0.001312 0.07002
0.01074 0 0.00336 0.000782 0.001399 0.06863
0.01094 0 0.003216 0.0008027 0.001486 0.06724
0.01133 0 0.002939 0.0008418 0.001662 0.06447
0.01172 0 0.002679 0.0008774 0.001836 0.06175
0.01211 0 0.002438 0.0009093 0.002007 0.05912
0.0125 0 0.002217 0.0009373 0.002173 0.05662
0.01289 0 0.002016 0.0009611 0.002331 0.05427
0.01328 0 0.001836 0.000981 0.00248 0.0521
0.01367 0 0.001677 0.000997 0.002619 0.0501
0.01406 0 0.001536 0.001009 0.002747 0.04829
0.01445 0 0.001414 0.001018 0.002864 0.04667
0.01484 0 0.001309 0.001024 0.002971 0.04523
0.01523 0 0.001219 0.001028 0.003066 0.04395
0.01562 0 0.001142 0.001029 0.003151 0.04283
0.01641 0 0.001024 0.001025 0.00329 0.04104
0.01719 0 0.000942 0.001015 0.003396 0.03967
0.01797 0 0.0008857 0.001001 0.003476 0.03863
0.01875 0 0.0008478 0.0009849 0.003533 0.03785
0.02031 0 0.0008102 0.0009489 0.003598 0.03682
0.02188 0 0.0007952 0.0009125 0.003625 0.03614
0.02344 0 0.0007903 0.0008778 0.003631 0.03564
0.025 0 0.0007891 0.0008455 0.003624 0.03525
0.02656 0 0.0007891 0.0008156 0.003609 0.03491
0.02813 0 0.0007891 0.000788 0.003589 0.03462
0.02969 0 0.0007887 0.0007625 0.003566 0.03435
0.03125 0 0.0007878 0.0007388 0.003541 0.0341
0.03438 0 0.0007844 0.0006966 0.003486 0.03366
0.0375 0 0.0007797 0.0006595 0.003428 0.03328
0.04063 0 0.000774 0.0006264 0.003368 0.03293
0.04375 0 0.0007677 0.0005968 0.003309 0.03262
0.04688 0 0.0007609 0.00057 0.003251 0.03234
0.05 0 0.0007538 0.0005457 0.003194 0.03208
0.05625 0 0.0007389 0.0005036 0.003084 0.03163
0.0625 0 0.0007238 0.0004675 0.00298 0.03125
0.06875 0 0.0007087 0.0004361 0.002882 0.0309
0.075 0 0.0006937 0.0004086 0.00279 0.0306
0.08125 0 0.0006792 0.0003841 0.002703 0.03033
0.0875 0 0.000665 0.0003624 0.002621 0.03008
0.1 0 0.0006383 0.0003258 0.002474 0.02966
0.1125 0 0.0006131 0.0002952 0.002341 0.02931
0.125 0 0.0005894 0.0002693 0.002222 0.029
0.1375 0 0.0005671 0.000247 0.002113 0.02873
0.15 0 0.0005462 0.0002276 0.002013 0.02849
0.1625 0 0.0005266 0.0002107 0.001922 0.02828
0.175 0 0.0005082 0.0001957 0.001839 0.02809
0.2 0 0.0004754 0.0001712 0.001694 0.02777
0.225 0 0.0004458 0.0001511 0.001568 0.0275
0.25 0 0.0004191 0.0001344 0.001458 0.02728
0.275 0 0.0003949 0.0001204 0.00136 0.02708
0.3 0 0.000373 0.0001085 0.001274 0.02691
0.35 0 0.0003363 9.016e-05 0.001132 0.02665
0.425 0 0.0002952 7.174e-05 0.0009778 0.02635
0.5 0 0.0002952 7.174e-05 0.0009778 0.02635
-------------------------------------------------------------------------------
z OH H2O HO2 H2O2 AR
-------------------------------------------------------------------------------
0 6.222e-05 0.0004611 1.998e-05 2.309e-06 0.8889
1.221e-05 6.302e-05 0.0004691 2.039e-05 2.356e-06 0.8889
2.441e-05 6.382e-05 0.0004772 2.076e-05 2.404e-06 0.8889
3.662e-05 6.461e-05 0.0004853 2.11e-05 2.451e-06 0.8889
4.883e-05 6.54e-05 0.0004935 2.14e-05 2.499e-06 0.8889
6.104e-05 6.617e-05 0.0005018 2.168e-05 2.547e-06 0.8889
7.324e-05 6.693e-05 0.0005101 2.193e-05 2.595e-06 0.8889
8.545e-05 6.769e-05 0.0005185 2.215e-05 2.643e-06 0.8889
9.766e-05 6.843e-05 0.000527 2.235e-05 2.691e-06 0.8889
0.0001221 6.989e-05 0.0005441 2.269e-05 2.786e-06 0.8889
0.0001465 7.13e-05 0.0005614 2.295e-05 2.882e-06 0.8889
0.0001709 7.268e-05 0.000579 2.316e-05 2.977e-06 0.8889
0.0001953 7.401e-05 0.0005968 2.332e-05 3.072e-06 0.8889
0.0002441 7.656e-05 0.0006332 2.351e-05 3.261e-06 0.8889
0.000293 7.896e-05 0.0006705 2.359e-05 3.448e-06 0.8889
0.0003418 8.121e-05 0.0007088 2.358e-05 3.632e-06 0.8889
0.0003906 8.334e-05 0.000748 2.352e-05 3.813e-06 0.8889
0.0004395 8.536e-05 0.0007881 2.343e-05 3.989e-06 0.8889
0.0004883 8.727e-05 0.0008292 2.331e-05 4.162e-06 0.8889
0.0005859 9.082e-05 0.0009142 2.302e-05 4.495e-06 0.8889
0.0006836 9.409e-05 0.001003 2.271e-05 4.808e-06 0.8889
0.0007813 9.715e-05 0.001096 2.24e-05 5.101e-06 0.8889
0.0008789 0.0001 0.001192 2.208e-05 5.371e-06 0.8889
0.0009766 0.0001028 0.001292 2.177e-05 5.617e-06 0.8889
0.001074 0.0001054 0.001396 2.146e-05 5.839e-06 0.8889
0.001172 0.000108 0.001505 2.114e-05 6.035e-06 0.889
0.001367 0.0001127 0.001733 2.05e-05 6.349e-06 0.889
0.001563 0.0001171 0.001977 1.985e-05 6.564e-06 0.889
0.001758 0.0001211 0.002237 1.919e-05 6.681e-06 0.889
0.001953 0.0001246 0.002512 1.851e-05 6.703e-06 0.889
0.002148 0.0001275 0.002802 1.784e-05 6.635e-06 0.889
0.002344 0.0001299 0.003106 1.716e-05 6.485e-06 0.889
0.002441 0.0001309 0.003264 1.683e-05 6.383e-06 0.889
0.002539 0.0001317 0.003425 1.649e-05 6.263e-06 0.889
0.002637 0.0001324 0.00359 1.616e-05 6.127e-06 0.889
0.002734 0.0001329 0.003758 1.583e-05 5.975e-06 0.889
0.002832 0.0001333 0.00393 1.551e-05 5.81e-06 0.889
0.00293 0.0001336 0.004106 1.519e-05 5.633e-06 0.889
0.003027 0.0001337 0.004285 1.488e-05 5.445e-06 0.889
0.003125 0.0001336 0.004467 1.456e-05 5.248e-06 0.889
0.003223 0.0001335 0.004653 1.426e-05 5.043e-06 0.889
0.00332 0.0001332 0.004842 1.396e-05 4.833e-06 0.889
0.003418 0.0001329 0.005035 1.367e-05 4.618e-06 0.889
0.003516 0.0001324 0.005231 1.338e-05 4.4e-06 0.889
0.003613 0.0001319 0.00543 1.31e-05 4.181e-06 0.889
0.003711 0.0001313 0.005633 1.282e-05 3.962e-06 0.889
0.003809 0.0001306 0.005839 1.255e-05 3.743e-06 0.889
0.003906 0.0001298 0.006048 1.228e-05 3.527e-06 0.889
0.004004 0.000129 0.006261 1.203e-05 3.314e-06 0.889
0.004102 0.0001281 0.006478 1.178e-05 3.105e-06 0.889
0.004199 0.0001272 0.006698 1.153e-05 2.902e-06 0.889
0.004297 0.0001263 0.006922 1.129e-05 2.705e-06 0.889
0.004395 0.0001254 0.00715 1.106e-05 2.515e-06 0.889
0.004492 0.0001244 0.007381 1.083e-05 2.331e-06 0.8889
0.004688 0.0001225 0.007857 1.039e-05 1.989e-06 0.8889
0.004883 0.0001207 0.00835 9.981e-06 1.68e-06 0.8889
0.005078 0.000119 0.008861 9.591e-06 1.405e-06 0.8889
0.005273 0.0001175 0.009393 9.221e-06 1.164e-06 0.8889
0.005469 0.0001163 0.009946 8.873e-06 9.565e-07 0.8888
0.005859 0.000115 0.01113 8.232e-06 6.361e-07 0.8888
0.00625 0.0001156 0.01241 7.66e-06 4.137e-07 0.8887
0.006641 0.0001188 0.01382 7.15e-06 2.673e-07 0.8886
0.007031 0.0001254 0.01537 6.694e-06 1.759e-07 0.8885
0.007422 0.000136 0.01708 6.285e-06 1.219e-07 0.8884
0.007812 0.0001513 0.01895 5.915e-06 9.213e-08 0.8882
0.008203 0.0001721 0.021 5.58e-06 7.752e-08 0.8881
0.008594 0.0001988 0.02323 5.273e-06 7.216e-08 0.888
0.008984 0.0002318 0.02562 4.989e-06 7.25e-08 0.8879
0.00918 0.0002507 0.02686 4.855e-06 7.403e-08 0.8878
0.009375 0.0002712 0.02815 4.725e-06 7.632e-08 0.8878
0.00957 0.0002933 0.02946 4.599e-06 7.922e-08 0.8878
0.009766 0.0003168 0.0308 4.477e-06 8.26e-08 0.8877
0.009961 0.0003419 0.03216 4.358e-06 8.637e-08 0.8877
0.01016 0.0003682 0.03354 4.242e-06 9.044e-08 0.8877
0.01035 0.0003958 0.03494 4.129e-06 9.475e-08 0.8877
0.01055 0.0004245 0.03633 4.018e-06 9.923e-08 0.8876
0.01074 0.0004541 0.03773 3.911e-06 1.038e-07 0.8876
0.01094 0.0004845 0.03912 3.806e-06 1.085e-07 0.8876
0.01133 0.0005473 0.04188 3.603e-06 1.178e-07 0.8877
0.01172 0.0006114 0.04454 3.411e-06 1.269e-07 0.8877
0.01211 0.0006758 0.04709 3.229e-06 1.355e-07 0.8878
0.0125 0.0007395 0.04949 3.059e-06 1.434e-07 0.8878
0.01289 0.0008015 0.05173 2.901e-06 1.506e-07 0.8879
0.01328 0.0008613 0.05378 2.754e-06 1.569e-07 0.888
0.01367 0.0009186 0.05565 2.62e-06 1.625e-07 0.888
0.01406 0.0009731 0.05733 2.498e-06 1.674e-07 0.8881
0.01445 0.001025 0.05882 2.387e-06 1.716e-07 0.8882
0.01484 0.001074 0.06015 2.287e-06 1.753e-07 0.8882
0.01523 0.001121 0.06131 2.197e-06 1.786e-07 0.8883
0.01562 0.001165 0.06231 2.117e-06 1.816e-07 0.8884
0.01641 0.001247 0.06393 1.982e-06 1.866e-07 0.8884
0.01719 0.001323 0.06514 1.872e-06 1.909e-07 0.8885
0.01797 0.001394 0.06605 1.783e-06 1.945e-07 0.8886
0.01875 0.00146 0.06673 1.709e-06 1.975e-07 0.8886
0.02031 0.00158 0.06761 1.596e-06 2.019e-07 0.8886
0.02188 0.001688 0.06819 1.509e-06 2.038e-07 0.8886
0.02344 0.001786 0.06861 1.439e-06 2.037e-07 0.8887
0.025 0.001876 0.06895 1.38e-06 2.018e-07 0.8887
0.02656 0.001959 0.06925 1.329e-06 1.984e-07 0.8887
0.02813 0.002035 0.06952 1.285e-06 1.941e-07 0.8887
0.02969 0.002105 0.06976 1.245e-06 1.89e-07 0.8887
0.03125 0.00217 0.07 1.21e-06 1.836e-07 0.8887
0.03438 0.002285 0.07042 1.149e-06 1.722e-07 0.8887
0.0375 0.002385 0.0708 1.098e-06 1.608e-07 0.8887
0.04063 0.002474 0.07116 1.054e-06 1.499e-07 0.8887
0.04375 0.002552 0.07149 1.015e-06 1.398e-07 0.8887
0.04688 0.002622 0.07179 9.811e-07 1.305e-07 0.8887
0.05 0.002684 0.07208 9.507e-07 1.222e-07 0.8887
0.05625 0.002787 0.07259 8.995e-07 1.08e-07 0.8887
0.0625 0.002871 0.07305 8.564e-07 9.638e-08 0.8887
0.06875 0.00294 0.07347 8.194e-07 8.676e-08 0.8887
0.075 0.002997 0.07385 7.87e-07 7.874e-08 0.8887
0.08125 0.003044 0.0742 7.583e-07 7.202e-08 0.8887
0.0875 0.003083 0.07453 7.327e-07 6.633e-08 0.8887
0.1 0.003139 0.0751 6.899e-07 5.75e-08 0.8887
0.1125 0.003176 0.07561 6.536e-07 5.073e-08 0.8887
0.125 0.0032 0.07606 6.223e-07 4.542e-08 0.8887
0.1375 0.003213 0.07647 5.949e-07 4.116e-08 0.8887
0.15 0.003218 0.07685 5.707e-07 3.767e-08 0.8887
0.1625 0.003216 0.07719 5.49e-07 3.477e-08 0.8887
0.175 0.00321 0.07751 5.295e-07 3.233e-08 0.8887
0.2 0.003187 0.07805 4.969e-07 2.857e-08 0.8887
0.225 0.003153 0.07852 4.693e-07 2.568e-08 0.8887
0.25 0.003114 0.07894 4.457e-07 2.34e-08 0.8887
0.275 0.003071 0.07932 4.253e-07 2.156e-08 0.8887
0.3 0.003025 0.07965 4.076e-07 2.005e-08 0.8887
0.35 0.002935 0.08021 3.796e-07 1.78e-08 0.8886
0.425 0.002814 0.08084 3.505e-07 1.559e-08 0.8886
0.5 0.002814 0.08084 3.505e-07 1.559e-08 0.8886
-------------------------------------------------------------------------------
z N2
-------------------------------------------------------------------------------
0 6.107e-14
1.221e-05 9.146e-14
2.441e-05 7.874e-14
3.662e-05 3.363e-14
4.883e-05 9.323e-14
6.104e-05 5.691e-14
7.324e-05 7.961e-14
8.545e-05 1.157e-13
9.766e-05 2.42e-14
0.0001221 4.275e-16
0.0001465 3.404e-14
0.0001709 1.997e-14
0.0001953 -4.837e-15
0.0002441 5.723e-14
0.000293 7.068e-14
0.0003418 8.14e-14
0.0003906 1.603e-14
0.0004395 1.429e-13
0.0004883 1.125e-13
0.0005859 2.077e-14
0.0006836 1.269e-13
0.0007813 1.14e-13
0.0008789 8.925e-14
0.0009766 4.208e-14
0.001074 1.367e-13
0.001172 9.553e-14
0.001367 9.921e-14
0.001563 4.071e-14
0.001758 9.41e-14
0.001953 1.162e-13
0.002148 1.167e-13
0.002344 1.338e-13
0.002441 6.263e-14
0.002539 6.33e-14
0.002637 1.226e-13
0.002734 1.363e-13
0.002832 1.031e-13
0.00293 1.151e-13
0.003027 1.046e-13
0.003125 9.275e-14
0.003223 6.624e-14
0.00332 9.838e-14
0.003418 1.183e-13
0.003516 9.182e-14
0.003613 9.868e-14
0.003711 1.168e-13
0.003809 7.803e-14
0.003906 1.074e-13
0.004004 1.058e-13
0.004102 1.138e-13
0.004199 5.25e-14
0.004297 5.695e-14
0.004395 7.575e-14
0.004492 9.18e-14
0.004688 8.292e-14
0.004883 9.599e-14
0.005078 8.689e-14
0.005273 6.855e-14
0.005469 7.212e-14
0.005859 6.808e-14
0.00625 1.165e-13
0.006641 9.084e-14
0.007031 1.073e-13
0.007422 9.691e-14
0.007812 9.633e-14
0.008203 6.514e-14
0.008594 9.317e-14
0.008984 1.021e-13
0.00918 8.996e-14
0.009375 8.776e-14
0.00957 1.17e-13
0.009766 5.771e-14
0.009961 8.058e-14
0.01016 7.342e-14
0.01035 8.811e-14
0.01055 9.625e-14
0.01074 9.331e-14
0.01094 9.274e-14
0.01133 9.343e-14
0.01172 9.413e-14
0.01211 9.868e-14
0.0125 9.142e-14
0.01289 9.028e-14
0.01328 8.904e-14
0.01367 9.637e-14
0.01406 8.964e-14
0.01445 8.964e-14
0.01484 8.868e-14
0.01523 9.269e-14
0.01562 9.013e-14
0.01641 9.591e-14
0.01719 9.48e-14
0.01797 9.409e-14
0.01875 9.179e-14
0.02031 9.383e-14
0.02188 9.294e-14
0.02344 9.26e-14
0.025 9.48e-14
0.02656 9.426e-14
0.02813 9.256e-14
0.02969 9.119e-14
0.03125 9.26e-14
0.03438 9.331e-14
0.0375 9.253e-14
0.04063 9.278e-14
0.04375 9.211e-14
0.04688 9.164e-14
0.05 9.275e-14
0.05625 9.241e-14
0.0625 9.102e-14
0.06875 9.283e-14
0.075 9.219e-14
0.08125 9.213e-14
0.0875 9.24e-14
0.1 9.153e-14
0.1125 9.227e-14
0.125 9.228e-14
0.1375 9.209e-14
0.15 9.174e-14
0.1625 9.175e-14
0.175 9.202e-14
0.2 9.181e-14
0.225 9.158e-14
0.25 9.214e-14
0.275 9.217e-14
0.3 9.196e-14
0.35 9.201e-14
0.425 9.192e-14
0.5 9.192e-14
>>>>>>>>>>>>>>>>>>>>>>>>>>>>>>>>> outlet <<<<<<<<<<<<<<<<<<<<<<<<<<<<<<<<<
-------------------------------------------------------------------------------
z
-------------------------------------------------------------------------------
0
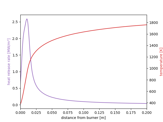
Temperature and Heat Release Rate#
fig, ax1 = plt.subplots()
ax1.plot(f.grid, f.heat_release_rate / 1e6, color='C4')
ax1.set_ylabel('heat release rate [MW/m³]', color='C4')
ax1.set_xlim(0, 0.2)
ax1.set(xlabel='distance from burner [m]')
ax2 = ax1.twinx()
ax2.plot(f.grid, f.T, color='C3')
ax2.set_ylabel('temperature [K]', color='C3')
plt.show()

Major Species Profiles#
fig, ax = plt.subplots()
major = ('O2', 'H2', 'H2O')
states = f.to_array()
ax.plot(states.grid, states(*major).X, label=major)
ax.set(xlabel='distance from burner [m]', ylabel='mole fractions')
ax.set_xlim(0, 0.2)
ax.legend()
plt.show()

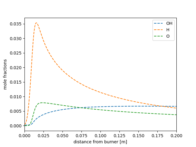
Minor Species Profiles#
fig, ax = plt.subplots()
minor = ('OH', 'H', 'O')
ax.plot(states.grid, states(*minor).X, label=minor, linestyle='--')
ax.set(xlabel='distance from burner [m]', ylabel='mole fractions', )
ax.set_xlim(0, 0.2)
ax.legend()
plt.show()

Total running time of the script: (0 minutes 0.797 seconds)