Reactor networks#

Mixing two streams

Mixing two streams

Continuously stirred tank reactor with periodic behavior

Continuously stirred tank reactor with periodic behavior

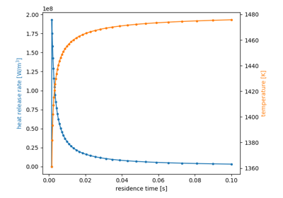
Combustor residence time

Combustor residence time

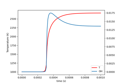
Constant-pressure, adiabatic kinetics simulation

Constant-pressure, adiabatic kinetics simulation

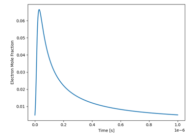
Plasma Reactor

Plasma Reactor

Reactors separated by a moving piston

Reactors separated by a moving piston

Integrating constant pressure ignition using SciPy

Integrating constant pressure ignition using SciPy

Constant-pressure, adiabatic kinetics simulation with sensitivity analysis

Constant-pressure, adiabatic kinetics simulation with sensitivity analysis

Plug flow reactor with surface chemistry

Plug flow reactor with surface chemistry

Acceleration of reactor integration using a sparse preconditioned solver

Acceleration of reactor integration using a sparse preconditioned solver

Reactors with walls and heat transfer

Reactors with walls and heat transfer

Soot precursor formation with time-varying mass flow rate

Soot precursor formation with time-varying mass flow rate

Using ExtensibleReactor to implement wall inertia

Using ExtensibleReactor to implement wall inertia

Plug flow reactor modeled as a chain of well stirred reactors

Plug flow reactor modeled as a chain of well stirred reactors

Plug flow reactor: silicon nitride deposition

Plug flow reactor: silicon nitride deposition

Plug flow reactor modeling approaches

Plug flow reactor modeling approaches

Nanosecond Pulse Plasma Simulation

Nanosecond Pulse Plasma Simulation

Continuously Stirred Tank Reactor

Continuously Stirred Tank Reactor

Ignition delay time using the Redlich-Kwong real gas model

Ignition delay time using the Redlich-Kwong real gas model

Diesel-type internal combustion engine simulation with gaseous fuel

Diesel-type internal combustion engine simulation with gaseous fuel

One-dimensional packed-bed, catalytic-membrane reactor

One-dimensional packed-bed, catalytic-membrane reactor

Reactor cascade model for reactive flows in inert porous media

Reactor cascade model for reactive flows in inert porous media