Note
Go to the end to download the full example code.
Opposed-flow premixed strained flame#
This script simulates a lean hydrogen-oxygen flame stabilized in a strained flowfield, with an opposed flow consisting of equilibrium products.
Requires: cantera >= 3.0, matplotlib >= 2.0
from pathlib import Path
import matplotlib.pyplot as plt
import cantera as ct
# parameter values
p = 0.05 * ct.one_atm # pressure
T_in = 373.0 # inlet temperature
mdot_reactants = 0.12 # kg/m^2/s
mdot_products = 0.06 # kg/m^2/s
rxnmech = 'h2o2.yaml' # reaction mechanism file
comp = 'H2:1.6, O2:1, AR:7' # premixed gas composition
width = 0.2 # m
loglevel = 1 # amount of diagnostic output (0 to 5)
# Set up the problem
gas = ct.Solution(rxnmech)
# set state to that of the unburned gas at the burner
gas.TPX = T_in, p, comp
# Create the flame simulation object
sim = ct.CounterflowPremixedFlame(gas=gas, width=width)
# Set grid refinement parameters
sim.set_refine_criteria(ratio=3, slope=0.1, curve=0.2, prune=0.02)
# set the boundary flow rates
sim.reactants.mdot = mdot_reactants
sim.products.mdot = mdot_products
sim.set_initial_guess() # assume adiabatic equilibrium products
sim.show()
sim.solve(loglevel, auto=True)
if "native" in ct.hdf_support():
output = Path() / "premixed_counterflow_flame.h5"
else:
output = Path() / "premixed_counterflow_flame.yaml"
output.unlink(missing_ok=True)
sim.save(output, name="mix", description="solution with mixture-averaged transport")
# write the velocity, temperature, and mole fractions to a CSV file
sim.save("premixed_counterflow_flame.csv", basis="mole", overwrite=True)
sim.show_stats()
sim.show()
>>>>>>>>>>>>>>>>>>>>>>>>>>>>>>>>> reactants <<<<<<<<<<<<<<<<<<<<<<<<<<<<<<<<<
Mass Flux: 0.12 kg/m^2/s
Temperature: 373 K
Mass Fractions:
H2 0.01024
O2 0.1016
AR 0.8881
>>>>>>>>>>>>>>>>>>>>>>>>>>>>>>>>> flame <<<<<<<<<<<<<<<<<<<<<<<<<<<<<<<<<
Pressure: 5066 Pa
-------------------------------------------------------------------------------
z velocity spreadRate T Lambda eField
-------------------------------------------------------------------------------
0 2.24 0 373 -50.19 0
0.06 -0.1336 17.8 373 -50.19 0
0.1 -1.716 29.67 1214 -50.19 0
0.14 -3.298 35.6 2055 -50.19 0
0.2 -5.671 0 2055 -50.19 0
-------------------------------------------------------------------------------
z Uo H2 H O O2
-------------------------------------------------------------------------------
0 0 0.01024 0 0 0.1016
0.06 0 0.01024 0 0 0.1016
0.1 0 0.005186 7.052e-06 0.0001515 0.06091
0.14 0 0.0001284 1.41e-05 0.0003029 0.02019
0.2 0 0.0001284 1.41e-05 0.0003029 0.02019
-------------------------------------------------------------------------------
z OH H2O HO2 H2O2 AR
-------------------------------------------------------------------------------
0 0 0 0 0 0.8881
0.06 0 0 0 0 0.8881
0.1 0.001018 0.04459 1.92e-07 6.302e-09 0.8881
0.14 0.002035 0.08919 3.841e-07 1.26e-08 0.8881
0.2 0.002035 0.08919 3.841e-07 1.26e-08 0.8881
-------------------------------------------------------------------------------
z N2
-------------------------------------------------------------------------------
0 0
0.06 0
0.1 0
0.14 0
0.2 0
>>>>>>>>>>>>>>>>>>>>>>>>>>>>>>>>> products <<<<<<<<<<<<<<<<<<<<<<<<<<<<<<<<<
Mass Flux: 0.06 kg/m^2/s
Temperature: 2055 K
Mass Fractions:
H2 0.0001284
H 1.41e-05
O 0.0003029
O2 0.02019
OH 0.002035
H2O 0.08919
HO2 3.841e-07
H2O2 1.26e-08
AR 0.8881
************ Solving on 5 point grid with energy equation enabled ************
Attempt Newton solution of steady-state problem.
Newton steady-state solve failed.
Attempt 10 timesteps.
Final timestep info: dt= 1.602e-05 log(ss)= 4.603
Attempt Newton solution of steady-state problem.
Newton steady-state solve failed.
Attempt 10 timesteps.
Final timestep info: dt= 0.0001825 log(ss)= 4.946
Attempt Newton solution of steady-state problem.
Newton steady-state solve failed.
Attempt 10 timesteps.
Final timestep info: dt= 0.004676 log(ss)= 3.97
Attempt Newton solution of steady-state problem.
Newton steady-state solve failed.
Attempt 10 timesteps.
Final timestep info: dt= 0.1198 log(ss)= 1.33
Attempt Newton solution of steady-state problem.
Newton steady-state solve succeeded.
Problem solved on [5] point grid(s).
grid refinement disabled.
******************** Solving with grid refinement enabled ********************
Attempt Newton solution of steady-state problem.
Newton steady-state solve succeeded.
Problem solved on [5] point grid(s).
##############################################################################
Refining grid in flame.
New points inserted after grid points 0 1 2 3
to resolve AR H H2 H2O H2O2 HO2 O O2 OH T spreadRate velocity
##############################################################################
Attempt Newton solution of steady-state problem.
Newton steady-state solve failed.
Attempt 10 timesteps.
Final timestep info: dt= 0.0002563 log(ss)= 4.996
Attempt Newton solution of steady-state problem.
Newton steady-state solve failed.
Attempt 10 timesteps.
Final timestep info: dt= 0.004379 log(ss)= 4.239
Attempt Newton solution of steady-state problem.
Newton steady-state solve failed.
Attempt 10 timesteps.
Final timestep info: dt= 0.004676 log(ss)= 3.618
Attempt Newton solution of steady-state problem.
Newton steady-state solve succeeded.
Problem solved on [9] point grid(s).
##############################################################################
Refining grid in flame.
New points inserted after grid points 0 1 2 3 4 5 6 7
to resolve AR H H2 H2O H2O2 HO2 O O2 OH T spreadRate velocity
##############################################################################
Attempt Newton solution of steady-state problem.
Newton steady-state solve failed.
Attempt 10 timesteps.
Final timestep info: dt= 0.0002563 log(ss)= 4.855
Attempt Newton solution of steady-state problem.
Newton steady-state solve failed.
Attempt 10 timesteps.
Final timestep info: dt= 0.004379 log(ss)= 3.453
Attempt Newton solution of steady-state problem.
Newton steady-state solve succeeded.
Problem solved on [17] point grid(s).
##############################################################################
Refining grid in flame.
New points inserted after grid points 0 1 2 3 4 5 8 9 10 11 12 13 14 15
to resolve AR H H2 H2O H2O2 HO2 O O2 OH T spreadRate velocity
##############################################################################
Attempt Newton solution of steady-state problem.
Newton steady-state solve succeeded.
Problem solved on [31] point grid(s).
##############################################################################
Refining grid in flame.
New points inserted after grid points 0 1 2 3 4 5 6 7 17 18 19 22 23 24 25 26 27 28 29
to resolve AR H H2 H2O H2O2 HO2 O O2 OH T spreadRate velocity
##############################################################################
Attempt Newton solution of steady-state problem.
Newton steady-state solve failed.
Attempt 10 timesteps.
Final timestep info: dt= 0.0002563 log(ss)= 4.245
Attempt Newton solution of steady-state problem.
Newton steady-state solve failed.
Attempt 10 timesteps.
Final timestep info: dt= 0.004379 log(ss)= 4.075
Attempt Newton solution of steady-state problem.
Newton steady-state solve failed.
Attempt 10 timesteps.
Final timestep info: dt= 0.04988 log(ss)= 2.443
Attempt Newton solution of steady-state problem.
Newton steady-state solve succeeded.
Problem solved on [50] point grid(s).
##############################################################################
Refining grid in flame.
New points inserted after grid points 5 6 7 8 9 10 11 12 13 14 15 20 21
to resolve AR H H2 H2O H2O2 HO2 O O2 OH T spreadRate velocity
##############################################################################
Attempt Newton solution of steady-state problem.
Newton steady-state solve succeeded.
Problem solved on [63] point grid(s).
##############################################################################
Refining grid in flame.
New points inserted after grid points 12 13 14 15 16 17 18 19 20 21 22 23 24 25 26 27 28 37 38
to resolve AR H H2 H2O H2O2 HO2 O O2 OH T spreadRate
##############################################################################
Attempt Newton solution of steady-state problem.
Newton steady-state solve succeeded.
Problem solved on [82] point grid(s).
##############################################################################
Refining grid in flame.
New points inserted after grid points 18 19 20 21 22 23 24 25 26 27 28 29 30 31 34 35 36 37 38 39 41 42
to resolve AR H H2O H2O2 HO2 O O2
##############################################################################
Attempt Newton solution of steady-state problem.
Newton steady-state solve succeeded.
Problem solved on [104] point grid(s).
##############################################################################
Refining grid in flame.
New points inserted after grid points 25 26 27 28 36 42 43 44 45 46 60 68
to resolve H H2O2 HO2 O
##############################################################################
Attempt Newton solution of steady-state problem.
Newton steady-state solve succeeded.
Problem solved on [116] point grid(s).
##############################################################################
Refining grid in flame.
New points inserted after grid points 33 42 55 56 57
to resolve H2O2 HO2
##############################################################################
Attempt Newton solution of steady-state problem.
Newton steady-state solve succeeded.
Problem solved on [121] point grid(s).
##############################################################################
Refining grid in flame.
New points inserted after grid points 35 45 79 80 81
to resolve H2O2 HO2 O
##############################################################################
Attempt Newton solution of steady-state problem.
Newton steady-state solve succeeded.
Problem solved on [126] point grid(s).
##############################################################################
Refining grid in flame.
New points inserted after grid points 63
to resolve H2O2
##############################################################################
Attempt Newton solution of steady-state problem.
Newton steady-state solve succeeded.
Problem solved on [127] point grid(s).
no new points needed in flame
Statistics:
Grid Timesteps Functions Time Jacobians Time
7 0 612 0.0066 24 0.0108
11 30 760 0.0147 30 0.0271
19 20 468 0.0170 14 0.0251
33 0 74 0.0050 2 0.0067
52 30 443 0.0470 13 0.0709
65 0 30 0.0041 5 0.0347
84 0 29 0.0050 2 0.0183
106 0 24 0.0053 1 0.0116
118 0 16 0.0040 1 0.0130
123 0 14 0.0036 1 0.0136
128 0 14 0.0037 1 0.0142
129 0 10 0.0027 1 0.0143
>>>>>>>>>>>>>>>>>>>>>>>>>>>>>>>>> reactants <<<<<<<<<<<<<<<<<<<<<<<<<<<<<<<<<
Mass Flux: 0.12 kg/m^2/s
Temperature: 373 K
Mass Fractions:
H2 0.01024
O2 0.1016
AR 0.8881
>>>>>>>>>>>>>>>>>>>>>>>>>>>>>>>>> flame <<<<<<<<<<<<<<<<<<<<<<<<<<<<<<<<<
Pressure: 5066 Pa
-------------------------------------------------------------------------------
z velocity spreadRate T Lambda eField
-------------------------------------------------------------------------------
0 2.24 1.959e-19 373 -44.58 0
0.00375 2.234 1.393 373 -44.58 0
0.0075 2.219 2.786 373 -44.58 0
0.01125 2.193 4.179 373 -44.58 0
0.015 2.156 5.572 373 -44.58 0
0.01875 2.109 6.966 373 -44.58 0
0.02062 2.082 7.662 373 -44.58 0
0.0225 2.052 8.359 373 -44.58 0
0.02438 2.019 9.055 373 -44.58 0
0.02625 1.984 9.752 373 -44.58 0
0.02812 1.946 10.45 373 -44.58 0
0.03 1.905 11.14 373 -44.58 0
0.03188 1.862 11.84 373 -44.58 0
0.03281 1.84 12.19 373 -44.58 0
0.03375 1.816 12.54 373 -44.58 0
0.03469 1.793 12.89 373 -44.58 0
0.03563 1.768 13.23 373 -44.58 0
0.03656 1.743 13.58 373 -44.58 0
0.0375 1.717 13.93 373 -44.58 0
0.03797 1.704 14.11 373 -44.58 0
0.03844 1.691 14.28 373 -44.58 0
0.03891 1.677 14.45 373 -44.58 0
0.03937 1.664 14.63 373 -44.58 0
0.03984 1.65 14.8 373 -44.58 0
0.04031 1.636 14.98 373.1 -44.58 0
0.04078 1.622 15.15 373.1 -44.58 0
0.04102 1.615 15.24 373.1 -44.58 0
0.04125 1.608 15.32 373.2 -44.58 0
0.04148 1.601 15.41 373.2 -44.58 0
0.04172 1.594 15.5 373.3 -44.58 0
0.04195 1.587 15.59 373.4 -44.58 0
0.04219 1.58 15.67 373.5 -44.58 0
0.04242 1.573 15.76 373.6 -44.58 0
0.04266 1.566 15.85 373.8 -44.58 0
0.04289 1.559 15.93 374 -44.58 0
0.04312 1.553 16.02 374.2 -44.58 0
0.04336 1.546 16.11 374.5 -44.58 0
0.04359 1.54 16.2 374.9 -44.58 0
0.04406 1.529 16.37 376 -44.58 0
0.04453 1.519 16.55 377.5 -44.58 0
0.045 1.512 16.72 379.6 -44.58 0
0.04547 1.507 16.9 382.5 -44.58 0
0.04594 1.505 17.08 386.4 -44.58 0
0.04617 1.506 17.17 388.8 -44.58 0
0.04641 1.508 17.26 391.6 -44.58 0
0.04664 1.512 17.35 394.8 -44.58 0
0.04688 1.517 17.45 398.4 -44.58 0
0.04711 1.524 17.54 402.6 -44.58 0
0.04734 1.533 17.63 407.3 -44.58 0
0.04781 1.556 17.82 418.3 -44.58 0
0.04828 1.586 18.02 431.5 -44.58 0
0.04875 1.623 18.21 446.7 -44.58 0
0.04898 1.644 18.32 455.1 -44.58 0
0.04922 1.667 18.42 464 -44.58 0
0.04945 1.691 18.52 473.5 -44.58 0
0.04969 1.716 18.62 483.4 -44.58 0
0.04992 1.743 18.73 493.8 -44.58 0
0.05016 1.771 18.83 504.7 -44.58 0
0.05039 1.8 18.94 515.9 -44.58 0
0.05063 1.83 19.05 527.5 -44.58 0
0.05086 1.861 19.16 539.5 -44.58 0
0.05109 1.893 19.27 551.9 -44.58 0
0.05133 1.926 19.38 564.5 -44.58 0
0.05156 1.959 19.49 577.4 -44.58 0
0.0518 1.992 19.61 590.6 -44.58 0
0.05203 2.027 19.72 604 -44.58 0
0.0525 2.096 19.95 631.5 -44.58 0
0.05297 2.166 20.19 659.8 -44.58 0
0.05344 2.238 20.43 688.7 -44.58 0
0.05391 2.309 20.68 718.2 -44.58 0
0.05437 2.381 20.92 748.1 -44.58 0
0.05484 2.453 21.17 778.3 -44.58 0
0.05531 2.524 21.43 808.6 -44.58 0
0.05578 2.594 21.68 838.9 -44.58 0
0.05625 2.662 21.94 869 -44.58 0
0.05672 2.729 22.2 898.5 -44.58 0
0.05719 2.792 22.46 927.2 -44.58 0
0.05766 2.852 22.73 954.9 -44.58 0
0.05812 2.907 22.99 981.4 -44.58 0
0.05859 2.958 23.26 1007 -44.58 0
0.05906 3.003 23.53 1030 -44.58 0
0.05953 3.044 23.8 1052 -44.58 0
0.06 3.08 24.07 1073 -44.58 0
0.06062 3.119 24.43 1098 -44.58 0
0.06125 3.151 24.79 1121 -44.58 0
0.06187 3.176 25.16 1141 -44.58 0
0.0625 3.195 25.52 1160 -44.58 0
0.06375 3.216 26.26 1193 -44.58 0
0.065 3.221 27 1221 -44.58 0
0.0675 3.197 28.51 1267 -44.58 0
0.07 3.143 30.02 1307 -44.58 0
0.0725 3.066 31.56 1342 -44.58 0
0.075 2.97 33.12 1373 -44.58 0
0.08 2.728 36.3 1429 -44.58 0
0.085 2.433 39.58 1480 -44.58 0
0.09 2.09 42.97 1530 -44.58 0
0.095 1.705 46.52 1585 -44.58 0
0.1 1.277 50.18 1648 -44.58 0
0.105 0.8021 53.74 1725 -44.58 0
0.11 0.2757 56.63 1812 -44.58 0
0.1125 -0.006557 57.48 1854 -44.58 0
0.115 -0.2979 57.83 1894 -44.58 0
0.1162 -0.4459 57.81 1913 -44.58 0
0.1175 -0.5946 57.66 1930 -44.58 0
0.12 -0.8922 57.05 1960 -44.58 0
0.1225 -1.187 56.06 1985 -44.58 0
0.125 -1.476 54.79 2005 -44.58 0
0.1275 -1.756 53.3 2020 -44.58 0
0.13 -2.027 51.68 2030 -44.58 0
0.135 -2.536 48.18 2043 -44.58 0
0.14 -3.004 44.55 2049 -44.58 0
0.1437 -3.328 41.78 2052 -44.58 0
0.1475 -3.63 39.01 2053 -44.58 0
0.1512 -3.911 36.22 2054 -44.58 0
0.155 -4.171 33.44 2054 -44.58 0
0.1587 -4.41 30.65 2054 -44.58 0
0.1625 -4.629 27.86 2054 -44.58 0
0.1662 -4.827 25.08 2055 -44.58 0
0.17 -5.004 22.29 2055 -44.58 0
0.1737 -5.16 19.5 2055 -44.58 0
0.1775 -5.296 16.72 2055 -44.58 0
0.1812 -5.41 13.93 2055 -44.58 0
0.185 -5.504 11.14 2055 -44.58 0
0.1888 -5.577 8.359 2055 -44.58 0
0.1925 -5.629 5.572 2055 -44.58 0
0.1963 -5.661 2.786 2055 -44.58 0
0.2 -5.671 0 2055 -44.58 0
-------------------------------------------------------------------------------
z Uo H2 H O O2
-------------------------------------------------------------------------------
0 0 0.01024 -9.767e-20 -1.424e-17 0.1016
0.00375 0 0.01024 -2.58e-19 -1.378e-17 0.1016
0.0075 0 0.01024 6.851e-21 -1.326e-17 0.1016
0.01125 0 0.01024 1.353e-18 -1.226e-17 0.1016
0.015 0 0.01024 1.696e-17 -6.696e-18 0.1016
0.01875 0 0.01024 2.065e-16 3.907e-17 0.1016
0.02062 0 0.01024 1.092e-15 1.924e-16 0.1016
0.0225 0 0.01024 5.124e-15 9.17e-16 0.1016
0.02438 0 0.01024 2.376e-14 4.302e-15 0.1016
0.02625 0 0.01024 1.098e-13 1.993e-14 0.1016
0.02812 0 0.01024 5.055e-13 9.11e-14 0.1016
0.03 0 0.01024 2.32e-12 4.105e-13 0.1016
0.03188 0 0.01024 1.061e-11 1.821e-12 0.1016
0.03281 0 0.01024 2.581e-11 4.294e-12 0.1016
0.03375 0 0.01024 6.103e-11 1.081e-11 0.1016
0.03469 0 0.01024 1.431e-10 2.786e-11 0.1016
0.03563 0 0.01024 3.343e-10 7.201e-11 0.1016
0.03656 0 0.01024 7.791e-10 1.852e-10 0.1016
0.0375 0 0.01024 1.81e-09 4.717e-10 0.1016
0.03797 0 0.01024 2.833e-09 7.75e-10 0.1016
0.03844 0 0.01024 4.425e-09 1.301e-09 0.1016
0.03891 0 0.01024 6.899e-09 2.207e-09 0.1016
0.03937 0 0.01024 1.073e-08 3.753e-09 0.1016
0.03984 0 0.01024 1.667e-08 6.364e-09 0.1016
0.04031 0 0.01024 2.582e-08 1.072e-08 0.1016
0.04078 0 0.01023 3.989e-08 1.787e-08 0.1016
0.04102 0 0.01023 4.974e-08 2.308e-08 0.1016
0.04125 0 0.01023 6.2e-08 2.988e-08 0.1016
0.04148 0 0.01023 7.726e-08 3.869e-08 0.1016
0.04172 0 0.01023 9.622e-08 5.005e-08 0.1016
0.04195 0 0.01022 1.198e-07 6.461e-08 0.1016
0.04219 0 0.01022 1.49e-07 8.314e-08 0.1016
0.04242 0 0.01022 1.851e-07 1.066e-07 0.1016
0.04266 0 0.01021 2.299e-07 1.36e-07 0.1016
0.04289 0 0.01021 2.854e-07 1.727e-07 0.1016
0.04312 0 0.0102 3.54e-07 2.182e-07 0.1016
0.04336 0 0.0102 4.388e-07 2.741e-07 0.1016
0.04359 0 0.01019 5.438e-07 3.424e-07 0.1016
0.04406 0 0.01017 8.279e-07 5.228e-07 0.1016
0.04453 0 0.01015 1.255e-06 7.713e-07 0.1015
0.045 0 0.01012 1.893e-06 1.105e-06 0.1015
0.04547 0 0.01009 2.844e-06 1.542e-06 0.1014
0.04594 0 0.01005 4.245e-06 2.101e-06 0.1014
0.04617 0 0.01002 5.186e-06 2.433e-06 0.1013
0.04641 0 0.009993 6.326e-06 2.804e-06 0.1012
0.04664 0 0.009962 7.698e-06 3.218e-06 0.1012
0.04688 0 0.009929 9.344e-06 3.675e-06 0.1011
0.04711 0 0.009892 1.131e-05 4.175e-06 0.101
0.04734 0 0.009851 1.364e-05 4.718e-06 0.1009
0.04781 0 0.009759 1.953e-05 5.926e-06 0.1006
0.04828 0 0.009652 2.745e-05 7.275e-06 0.1002
0.04875 0 0.009529 3.78e-05 8.764e-06 0.09979
0.04898 0 0.009461 4.406e-05 9.571e-06 0.09955
0.04922 0 0.009388 5.11e-05 1.043e-05 0.09929
0.04945 0 0.009311 5.898e-05 1.137e-05 0.09902
0.04969 0 0.009229 6.773e-05 1.239e-05 0.09872
0.04992 0 0.009143 7.74e-05 1.355e-05 0.09841
0.05016 0 0.009051 8.803e-05 1.489e-05 0.09808
0.05039 0 0.008955 9.964e-05 1.648e-05 0.09774
0.05063 0 0.008854 0.0001123 1.842e-05 0.09737
0.05086 0 0.008748 0.000126 2.084e-05 0.09699
0.05109 0 0.008637 0.0001407 2.39e-05 0.09659
0.05133 0 0.00852 0.0001566 2.781e-05 0.09617
0.05156 0 0.008399 0.0001735 3.284e-05 0.09573
0.0518 0 0.008272 0.0001917 3.93e-05 0.09527
0.05203 0 0.008139 0.0002109 4.756e-05 0.09477
0.0525 0 0.007857 0.0002529 7.078e-05 0.0937
0.05297 0 0.007554 0.0002994 0.0001058 0.09247
0.05344 0 0.007227 0.0003505 0.0001565 0.09106
0.05391 0 0.006878 0.000406 0.0002265 0.08942
0.05437 0 0.006507 0.0004655 0.0003188 0.0875
0.05484 0 0.006117 0.0005286 0.0004356 0.08525
0.05531 0 0.00571 0.0005943 0.0005775 0.08267
0.05578 0 0.005292 0.0006618 0.0007435 0.07974
0.05625 0 0.004867 0.0007296 0.0009313 0.07649
0.05672 0 0.004444 0.0007964 0.001137 0.07297
0.05719 0 0.004029 0.0008607 0.001355 0.06926
0.05766 0 0.003631 0.000921 0.001581 0.06546
0.05812 0 0.003255 0.0009761 0.001807 0.06166
0.05859 0 0.002908 0.001025 0.002028 0.05796
0.05906 0 0.002594 0.001067 0.00224 0.05445
0.05953 0 0.002314 0.001102 0.002438 0.0512
0.06 0 0.00207 0.00113 0.002619 0.04825
0.06062 0 0.001797 0.001157 0.002833 0.04482
0.06125 0 0.001579 0.001173 0.003015 0.04194
0.06187 0 0.001409 0.001181 0.003166 0.0396
0.0625 0 0.00128 0.001181 0.003288 0.03772
0.06375 0 0.001117 0.001165 0.003459 0.03515
0.065 0 0.001029 0.001137 0.003564 0.03352
0.0675 0 0.0009746 0.001067 0.003644 0.03189
0.07 0 0.0009655 0.0009966 0.00365 0.03095
0.0725 0 0.000966 0.0009318 0.00362 0.03028
0.075 0 0.0009659 0.0008727 0.003571 0.02973
0.08 0 0.0009568 0.0007683 0.003438 0.0288
0.085 0 0.0009375 0.0006747 0.003274 0.02798
0.09 0 0.0009098 0.0005874 0.003086 0.02719
0.095 0 0.0008756 0.0005038 0.002876 0.02637
0.1 0 0.000836 0.000423 0.002642 0.02542
0.105 0 0.0007906 0.0003454 0.002381 0.02429
0.11 0 0.0007366 0.0002735 0.00209 0.02296
0.1125 0 0.0007049 0.0002407 0.001936 0.02229
0.115 0 0.0006698 0.0002105 0.001779 0.02164
0.1162 0 0.000651 0.0001964 0.001701 0.02134
0.1175 0 0.0006314 0.000183 0.001624 0.02106
0.12 0 0.0005903 0.0001582 0.001474 0.02055
0.1225 0 0.0005475 0.0001361 0.001333 0.02014
0.125 0 0.000504 0.0001167 0.001202 0.01984
0.1275 0 0.0004609 9.975e-05 0.001082 0.01963
0.13 0 0.0004194 8.513e-05 0.000973 0.0195
0.135 0 0.0003435 6.186e-05 0.0007878 0.01944
0.14 0 0.0002804 4.523e-05 0.0006418 0.01953
0.1437 0 0.0002425 3.627e-05 0.0005559 0.01963
0.1475 0 0.0002122 2.968e-05 0.0004882 0.01975
0.1512 0 0.0001887 2.492e-05 0.000436 0.01985
0.155 0 0.0001711 2.154e-05 0.0003969 0.01994
0.1587 0 0.0001582 1.916e-05 0.0003683 0.02001
0.1625 0 0.0001488 1.752e-05 0.0003477 0.02007
0.1662 0 0.0001423 1.639e-05 0.0003333 0.02011
0.17 0 0.0001377 1.563e-05 0.0003233 0.02014
0.1737 0 0.0001346 1.511e-05 0.0003165 0.02016
0.1775 0 0.0001325 1.477e-05 0.0003119 0.02017
0.1812 0 0.0001311 1.454e-05 0.0003088 0.02018
0.185 0 0.0001302 1.439e-05 0.0003068 0.02018
0.1888 0 0.0001296 1.429e-05 0.0003055 0.02019
0.1925 0 0.0001292 1.423e-05 0.0003046 0.02019
0.1963 0 0.0001289 1.418e-05 0.000304 0.02019
0.2 0 0.0001287 1.416e-05 0.0003034 0.02019
-------------------------------------------------------------------------------
z OH H2O HO2 H2O2 AR
-------------------------------------------------------------------------------
0 -2.389e-17 -2.144e-18 -3.043e-17 1.353e-17 0.8881
0.00375 -3.178e-18 -2.515e-17 -5.83e-17 1.353e-17 0.8881
0.0075 -4.684e-19 -2.853e-17 -3.309e-18 1.353e-17 0.8881
0.01125 -1.112e-19 -2.866e-17 7.267e-16 1.354e-17 0.8881
0.015 -3.843e-20 -2.089e-17 8.192e-15 1.359e-17 0.8881
0.01875 1.945e-19 7.039e-17 7.773e-14 1.426e-17 0.8881
0.02062 9.63e-19 4.557e-16 2.92e-13 1.762e-17 0.8881
0.0225 4.601e-18 2.742e-15 1.303e-12 4.079e-17 0.8881
0.02438 2.182e-17 1.616e-14 5.995e-12 1.987e-16 0.8881
0.02625 1.051e-16 9.402e-14 2.737e-11 1.26e-15 0.8881
0.02812 5.455e-16 5.395e-13 1.22e-10 8.283e-15 0.8881
0.03 3.445e-15 3.05e-12 5.221e-10 5.389e-14 0.8881
0.03188 2.878e-14 1.694e-11 2.093e-09 3.43e-13 0.8881
0.03281 1.27e-13 4.689e-11 4.296e-09 1.043e-12 0.8881
0.03375 5.931e-13 1.422e-10 9.489e-09 3.52e-12 0.8881
0.03469 2.85e-12 4.415e-10 2.155e-08 1.214e-11 0.8881
0.03563 1.365e-11 1.368e-09 4.903e-08 4.146e-11 0.8881
0.03656 6.356e-11 4.185e-09 1.098e-07 1.38e-10 0.8881
0.0375 2.816e-10 1.254e-08 2.383e-07 4.417e-10 0.8881
0.03797 6.37e-10 2.261e-08 3.483e-07 8.152e-10 0.8881
0.03844 1.442e-09 4.209e-08 5.168e-07 1.561e-09 0.8881
0.03891 3.245e-09 7.936e-08 7.718e-07 3.026e-09 0.8881
0.03937 7.209e-09 1.497e-07 1.152e-06 5.846e-09 0.8881
0.03984 1.573e-08 2.804e-07 1.708e-06 1.112e-08 0.8881
0.04031 3.352e-08 5.19e-07 2.501e-06 2.068e-08 0.8881
0.04078 6.934e-08 9.452e-07 3.595e-06 3.723e-08 0.8881
0.04102 9.963e-08 1.277e-06 4.272e-06 4.948e-08 0.8881
0.04125 1.429e-07 1.735e-06 5.062e-06 6.578e-08 0.8881
0.04148 2.04e-07 2.363e-06 5.971e-06 8.719e-08 0.8881
0.04172 2.894e-07 3.22e-06 7.006e-06 1.15e-07 0.8881
0.04195 4.071e-07 4.38e-06 8.163e-06 1.504e-07 0.8881
0.04219 5.678e-07 5.941e-06 9.436e-06 1.95e-07 0.8881
0.04242 7.842e-07 8.031e-06 1.081e-05 2.5e-07 0.8882
0.04266 1.072e-06 1.081e-05 1.226e-05 3.168e-07 0.8882
0.04289 1.45e-06 1.447e-05 1.375e-05 3.963e-07 0.8882
0.04312 1.94e-06 1.928e-05 1.524e-05 4.891e-07 0.8882
0.04336 2.568e-06 2.555e-05 1.669e-05 5.954e-07 0.8882
0.04359 3.362e-06 3.368e-05 1.803e-05 7.151e-07 0.8882
0.04406 5.553e-06 5.696e-05 2.028e-05 9.933e-07 0.8882
0.04453 8.73e-06 9.199e-05 2.184e-05 1.309e-06 0.8882
0.045 1.319e-05 0.0001433 2.27e-05 1.657e-06 0.8882
0.04547 1.926e-05 0.0002163 2.3e-05 2.039e-06 0.8882
0.04594 2.725e-05 0.0003178 2.294e-05 2.464e-06 0.8882
0.04617 3.207e-05 0.0003819 2.282e-05 2.693e-06 0.8882
0.04641 3.749e-05 0.0004577 2.264e-05 2.936e-06 0.8882
0.04664 4.35e-05 0.000547 2.24e-05 3.192e-06 0.8882
0.04688 5.005e-05 0.0006515 2.211e-05 3.457e-06 0.8882
0.04711 5.707e-05 0.000773 2.176e-05 3.726e-06 0.8883
0.04734 6.443e-05 0.0009136 2.135e-05 3.99e-06 0.8883
0.04781 7.967e-05 0.001257 2.038e-05 4.473e-06 0.8883
0.04828 9.447e-05 0.001683 1.923e-05 4.821e-06 0.8883
0.04875 0.0001076 0.002193 1.795e-05 4.961e-06 0.8883
0.04898 0.0001133 0.002481 1.728e-05 4.94e-06 0.8883
0.04922 0.0001182 0.002792 1.66e-05 4.848e-06 0.8883
0.04945 0.0001222 0.003128 1.591e-05 4.686e-06 0.8883
0.04969 0.0001254 0.003488 1.522e-05 4.459e-06 0.8883
0.04992 0.0001276 0.003871 1.455e-05 4.175e-06 0.8883
0.05016 0.000129 0.004278 1.388e-05 3.847e-06 0.8883
0.05039 0.0001297 0.004709 1.324e-05 3.487e-06 0.8883
0.05063 0.0001296 0.005164 1.261e-05 3.109e-06 0.8883
0.05086 0.000129 0.005644 1.202e-05 2.726e-06 0.8883
0.05109 0.0001279 0.006149 1.144e-05 2.351e-06 0.8883
0.05133 0.0001266 0.006682 1.09e-05 1.994e-06 0.8883
0.05156 0.000125 0.007244 1.039e-05 1.664e-06 0.8883
0.0518 0.0001234 0.007839 9.902e-06 1.367e-06 0.8883
0.05203 0.0001219 0.008469 9.445e-06 1.107e-06 0.8882
0.0525 0.0001196 0.009846 8.611e-06 7.021e-07 0.8881
0.05297 0.0001196 0.0114 7.879e-06 4.266e-07 0.888
0.05344 0.0001232 0.01317 7.237e-06 2.541e-07 0.8879
0.05391 0.0001317 0.01518 6.675e-06 1.549e-07 0.8877
0.05437 0.000147 0.01749 6.181e-06 1.026e-07 0.8876
0.05484 0.0001703 0.0201 5.742e-06 7.828e-08 0.8874
0.05531 0.0002031 0.02304 5.349e-06 6.984e-08 0.8872
0.05578 0.0002462 0.02628 4.991e-06 7.029e-08 0.887
0.05625 0.0002998 0.02978 4.659e-06 7.589e-08 0.8869
0.05672 0.0003636 0.03349 4.348e-06 8.456e-08 0.8868
0.05719 0.000436 0.03731 4.052e-06 9.499e-08 0.8867
0.05766 0.0005152 0.04116 3.771e-06 1.062e-07 0.8867
0.05812 0.0005986 0.04494 3.504e-06 1.176e-07 0.8868
0.05859 0.0006837 0.04856 3.253e-06 1.283e-07 0.8868
0.05906 0.0007682 0.05194 3.019e-06 1.382e-07 0.8869
0.05953 0.0008504 0.05504 2.804e-06 1.469e-07 0.8871
0.06 0.000929 0.05782 2.61e-06 1.543e-07 0.8872
0.06062 0.001027 0.06101 2.383e-06 1.626e-07 0.8874
0.06125 0.001118 0.06364 2.19e-06 1.693e-07 0.8875
0.06187 0.001202 0.06578 2.03e-06 1.748e-07 0.8877
0.0625 0.00128 0.06747 1.897e-06 1.794e-07 0.8878
0.06375 0.00142 0.06975 1.701e-06 1.87e-07 0.8879
0.065 0.001548 0.07117 1.562e-06 1.927e-07 0.888
0.0675 0.001767 0.07256 1.386e-06 1.987e-07 0.8881
0.07 0.001959 0.07335 1.266e-06 1.975e-07 0.8881
0.0725 0.002129 0.07393 1.174e-06 1.908e-07 0.8881
0.075 0.002281 0.07443 1.099e-06 1.804e-07 0.8881
0.08 0.00254 0.07534 9.819e-07 1.552e-07 0.8882
0.085 0.002764 0.07622 8.86e-07 1.285e-07 0.8881
0.09 0.002969 0.07713 8.004e-07 1.03e-07 0.8881
0.095 0.003175 0.0781 7.163e-07 7.927e-08 0.8881
0.1 0.003402 0.07918 6.272e-07 5.767e-08 0.8881
0.105 0.003652 0.08043 5.323e-07 3.955e-08 0.8881
0.11 0.003883 0.08185 4.417e-07 2.641e-08 0.8882
0.1125 0.003962 0.08261 4.047e-07 2.191e-08 0.8883
0.115 0.004006 0.0834 3.755e-07 1.854e-08 0.8883
0.1162 0.004012 0.08379 3.642e-07 1.722e-08 0.8883
0.1175 0.004008 0.08418 3.549e-07 1.612e-08 0.8883
0.12 0.003969 0.08493 3.422e-07 1.442e-08 0.8883
0.1225 0.003893 0.08564 3.357e-07 1.327e-08 0.8883
0.125 0.003788 0.08627 3.337e-07 1.251e-08 0.8883
0.1275 0.003661 0.08683 3.344e-07 1.202e-08 0.8882
0.13 0.00352 0.0873 3.364e-07 1.171e-08 0.8882
0.135 0.003222 0.08802 3.421e-07 1.143e-08 0.8881
0.14 0.002934 0.08849 3.486e-07 1.139e-08 0.8881
0.1437 0.00274 0.08873 3.537e-07 1.146e-08 0.8881
0.1475 0.002574 0.08889 3.588e-07 1.159e-08 0.8881
0.1512 0.002435 0.08899 3.638e-07 1.175e-08 0.8881
0.155 0.002325 0.08906 3.684e-07 1.192e-08 0.8881
0.1587 0.002241 0.08911 3.724e-07 1.208e-08 0.8881
0.1625 0.002179 0.08914 3.756e-07 1.222e-08 0.8881
0.1662 0.002133 0.08915 3.781e-07 1.233e-08 0.8881
0.17 0.002102 0.08917 3.8e-07 1.241e-08 0.8881
0.1737 0.00208 0.08918 3.813e-07 1.247e-08 0.8881
0.1775 0.002065 0.08918 3.822e-07 1.252e-08 0.8881
0.1812 0.002055 0.08918 3.828e-07 1.255e-08 0.8881
0.185 0.002048 0.08919 3.832e-07 1.257e-08 0.8881
0.1888 0.002044 0.08919 3.835e-07 1.258e-08 0.8881
0.1925 0.002041 0.08919 3.837e-07 1.259e-08 0.8881
0.1963 0.002039 0.08919 3.838e-07 1.259e-08 0.8881
0.2 0.002037 0.08919 3.84e-07 1.26e-08 0.8881
-------------------------------------------------------------------------------
z N2
-------------------------------------------------------------------------------
0 -8.12e-72
0.00375 -8.12e-72
0.0075 -8.12e-72
0.01125 -8.12e-72
0.015 -8.122e-72
0.01875 -8.136e-72
0.02062 -8.195e-72
0.0225 -8.542e-72
0.02438 -1.046e-71
0.02625 -2.049e-71
0.02812 -6.968e-71
0.03 -2.94e-70
0.03188 -1.244e-69
0.03281 -2.792e-69
0.03375 -6.858e-69
0.03469 -1.864e-68
0.03563 -5.734e-68
0.03656 -1.974e-67
0.0375 -7.252e-67
0.03797 -1.534e-66
0.03844 -3.426e-66
0.03891 -7.779e-66
0.03937 -1.765e-65
0.03984 -3.978e-65
0.04031 -8.889e-65
0.04078 -1.972e-64
0.04102 -2.997e-64
0.04125 -4.633e-64
0.04148 -7.237e-64
0.04172 -1.138e-63
0.04195 -1.797e-63
0.04219 -2.844e-63
0.04242 -4.505e-63
0.04266 -7.141e-63
0.04289 -1.132e-62
0.04312 -1.794e-62
0.04336 -2.846e-62
0.04359 -4.507e-62
0.04406 -1.075e-61
0.04453 -2.436e-61
0.045 -5.415e-61
0.04547 -1.185e-60
0.04594 -2.582e-60
0.04617 -3.88e-60
0.04641 -5.82e-60
0.04664 -8.869e-60
0.04688 -1.304e-59
0.04711 -1.919e-59
0.04734 -2.676e-59
0.04781 -5.137e-59
0.04828 -9.056e-59
0.04875 -1.451e-58
0.04898 -1.615e-58
0.04922 -1.792e-58
0.04945 -1.988e-58
0.04969 -2.194e-58
0.04992 -2.413e-58
0.05016 -2.637e-58
0.05039 -2.872e-58
0.05063 -3.111e-58
0.05086 -3.216e-58
0.05109 -3.319e-58
0.05133 -3.42e-58
0.05156 -3.519e-58
0.0518 -3.588e-58
0.05203 -3.657e-58
0.0525 -3.79e-58
0.05297 -3.809e-58
0.05344 -3.825e-58
0.05391 -3.833e-58
0.05437 -3.834e-58
0.05484 -3.832e-58
0.05531 -3.824e-58
0.05578 -3.816e-58
0.05625 -3.806e-58
0.05672 -3.796e-58
0.05719 -3.787e-58
0.05766 -3.779e-58
0.05812 -3.774e-58
0.05859 -3.772e-58
0.05906 -3.771e-58
0.05953 -3.771e-58
0.06 -3.773e-58
0.06062 -3.775e-58
0.06125 -3.778e-58
0.06187 -3.781e-58
0.0625 -3.784e-58
0.06375 -3.788e-58
0.065 -3.79e-58
0.0675 -3.791e-58
0.07 -3.79e-58
0.0725 -3.788e-58
0.075 -3.784e-58
0.08 -3.764e-58
0.085 -3.711e-58
0.09 -3.584e-58
0.095 -3.323e-58
0.1 -2.864e-58
0.105 -2.204e-58
0.11 -1.457e-58
0.1125 -1.13e-58
0.115 -8.444e-59
0.1162 -7.215e-59
0.1175 -6.12e-59
0.12 -4.304e-59
0.1225 -2.943e-59
0.125 -1.964e-59
0.1275 -1.288e-59
0.13 -8.358e-60
0.135 -3.406e-60
0.14 -1.253e-60
0.1437 -5.511e-61
0.1475 -2.336e-61
0.1512 -9.577e-62
0.155 -3.811e-62
0.1587 -1.476e-62
0.1625 -5.582e-63
0.1662 -2.067e-63
0.17 -7.512e-64
0.1737 -2.687e-64
0.1775 -9.484e-65
0.1812 -3.31e-65
0.185 -1.145e-65
0.1888 -3.936e-66
0.1925 -1.347e-66
0.1963 -4.596e-67
0.2 -1.568e-67
>>>>>>>>>>>>>>>>>>>>>>>>>>>>>>>>> products <<<<<<<<<<<<<<<<<<<<<<<<<<<<<<<<<
Mass Flux: 0.06 kg/m^2/s
Temperature: 2055 K
Mass Fractions:
H2 0.0001284
H 1.41e-05
O 0.0003029
O2 0.02019
OH 0.002035
H2O 0.08919
HO2 3.841e-07
H2O2 1.26e-08
AR 0.8881
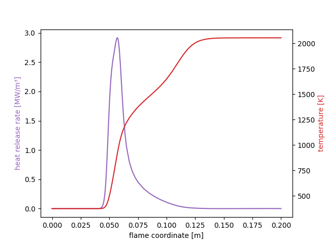
Temperature and Heat Release Rate#
fig, ax1 = plt.subplots()
ax1.plot(sim.grid, sim.heat_release_rate / 1e6, color='C4')
ax1.set_ylabel('heat release rate [MW/m³]', color='C4')
ax1.set(xlabel='flame coordinate [m]')
ax2 = ax1.twinx()
ax2.plot(sim.grid, sim.T, color='C3')
ax2.set_ylabel('temperature [K]', color='C3')
plt.show()

Major Species Profiles#
fig, ax = plt.subplots()
major = ('O2', 'H2', 'H2O')
states = sim.to_array()
ax.plot(states.grid, states(*major).X, label=major)
ax.set(xlabel='flame coordinate [m]', ylabel='mole fractions')
ax.legend()
plt.show()

Minor Species Profiles#
fig, ax = plt.subplots()
minor = ('OH', 'H', 'O')
ax.plot(states.grid, states(*minor).X, label=minor, linestyle='--')
ax.set(xlabel='flame coordinate [m]', ylabel='mole fractions', )
ax.legend()
plt.show()

Total running time of the script: (0 minutes 0.933 seconds)